《韩剧《实时爱情》结局揭秘:甜蜜还是苦涩?》
标题:《韩剧《实时爱情》结局揭秘:甜蜜还是苦涩?》正文:近年来,韩剧凭借其精致的画面、深入人心的剧情和演员们的出色表现,吸引了大量观众。其中,《实时爱情》作为一部热门韩剧,自播出以来就备受关注。许多观众对于这部剧...
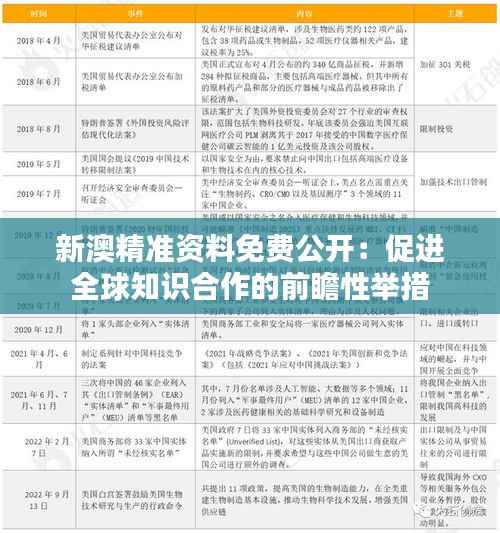
新澳精准资料免费公开:促进全球知识合作的前瞻性举措
新澳精准资料免费公开:促进全球知识合作的前瞻性举措 在全球化日益加深的今天,知识的共享与合作成为了推动经济社会发展的重要动力。澳门特别行政区作为一个国际化的都市,一直致力于促进全球知识合作与交流。近...
墨迹实时天气南昌:精准预报,守护城市晴雨
标题:墨迹实时天气南昌:精准预报,守护城市晴雨正文:随着科技的飞速发展,我们的生活越来越离不开智能设备。墨迹天气作为一款深受用户喜爱的天气应用,凭借其精准的实时天气预报,为南昌市民提供了便捷的天气预报服务。本文将...
《虎门PM2.5实时监测:守护蓝天白云的守护者》
标题:《虎门PM2.5实时监测:守护蓝天白云的守护者》随着我国经济的快速发展,环境问题日益凸显,尤其是空气质量问题。PM2.5作为衡量空气质量的重要指标,其数值的高低直接关系到人们的健康和生活质量。虎门作为我国经济...
《实时翻译软件小窗:跨越语言障碍的便捷助手》
标题:《实时翻译软件小窗:跨越语言障碍的便捷助手》随着全球化的不断推进,跨文化交流日益频繁。在这个过程中,语言成为了沟通的桥梁。然而,由于语言差异,沟通过程中难免会遇到障碍。为了解决这一问题,实时翻译软件应运而生。...









苏ICP备18007744号-2